コミュニティ安倉
令和7年度第九回運営委員会を開催致しました。

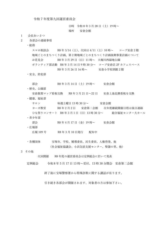
会場:共同利用施設 安倉会館
日時:令和8年3月28日(土)19時から
<当日配付資料>
・令和7年度第九回コミュニティ安倉運営委員会(PDF)
※上記PDFには各事業内容ページへのリンクが設定されています。
(該当箇所をクリックするとリンク先紹介ページが開きます。)
・地域ごとのまちづくり計画の進捗状況 3/27付(PDF)
※第1項(ウ)について、参加者から、
・車優先の考えになっているのではないか。
・個人の車で規制に入るのはどうなのか。
・人を大切にするようにするべきでは。
と言った意見が出されました。
頂戴したご意見と共に、後日「規制時間の変更はしないで欲しい」と警察に連絡致します。
・第2期地域ごとのまちづくり計画 後期事業計画アンケートと今後の対応(PDF)
・「コミュニティ安倉」名簿作成についてのお願い(PDF)
・令和7年度 第10回まちづくり協議会代表者交流会 次第(PDF)
・令和7年度安倉中学校区青少年育成市民会議活動報告書(PDF)
・クリアファイル配布のご案内/安倉小学校区人権啓発推進委員会(PDF)
・クリアファイル図柄/安倉小学校区人権啓発推進委員会(PDF)
・ちからたくわえ中No5(PDF)
・特殊詐欺対策アプリチラシ(PDF)
<当日紹介したページ>
・宝塚市広報板の今後について(3/23現在)(ブログページ)
※弥生町方面の広報板が無くなってしまう事から、参加者の同意を得て弥生町公園にある広報板(D-5)をコミュニティにて市からの譲渡希望に追加する事としました。
・4月1日から自転車の交通違反に青切符が導入されます!(ブログページ)
・サイクルステーションが設置されました。(3/19)(ブログページ)
・警察庁推奨「特殊詐欺推奨アプリ」で詐欺電話をブロック!(ブログページ)
・「ハレノチクモリ」ミュージックビデオが公開されました。(ブログページ)
4月の運営委員会はありません。
次回の運営委員会は令和8年6月の第四土曜日19時からを予定しています。
5月17日(日)13時30分~定例総会となります。(受付は13時~)
自治会・管理組合さま等、担当される方のご出席を御願い致します。



