コミュニティ安倉
令和7年度第四回運営委員会・ふれあい運動会実行委員会を開催致しました。
会場:共同利用施設 安倉会館
日時:令和7年9月27日(土)19時から
<当日配付資料>
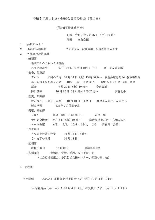
・令和7年度ふれあい運動会実行委員会(第二回)(PDF)
※上記PDFには各事業内容ページへのリンクが設定されています。
(該当箇所をクリックするとリンク先紹介ページが開きます。)
・ふれあい運動会2025年度打ち合わせ資料(PDF)
※今回の実行委員会で各担当が決まりましたが、個人名も含まれますのでブログ掲載は先月と同じものとなっています。
・地域ごとのまちづくり計画の進捗状況2025-09-27(PDF)
※上記PDFには内容ページへのリンクが設定されている箇所があります。
(該当箇所をクリックするとリンク先紹介ページが開きます。)
・第22回安倉ふれあい運動会チラシ(PDF)
・あくらの未来を考える会開催のご案内チラシ(PDF)※紹介のみ
・防災訓練2025チラシ(PDF)
・防災訓練チラシ(子ども向け)(PDF)※紹介のみ
・防災訓練チラシ(保護者向け)(PDF)
・「いもほり」をしてみませんかチラシ(PDF)
・人権学習会のお知らせ2025-09(PDF)
・宝塚市社会福祉大会チラシ(PDF)
・赤い羽根共同募金チラシ(PDF)
・ちから たくわえ中No4(PDF)
<当日紹介したページ>
・第9回 宝塚せいれいの里祭り(9/20)のお知らせ(コミュニティ安倉ブログ)
・国勢調査2025 詐欺メールにご注意を!(コミュニティ安倉ブログ)
次回の運営委員会は10月4日(土)19時からとなのます。
自治会・管理組合さま等、担当される方のご出席を御願い致します。



